目前高考已经顺利结束,考生和家长们比较关心什么时间查成绩,什么时间填报志愿。阳光高考信息平台公布已公布了部分省市的查分时间,今天,百年育才就为各位考生和家长整理一下!其中,很多省市也已经公布了具体填报志愿的时间,可以下拉查看哦~

河北
2021年我省高考已顺利结束,网上评卷相关工作正有序开展,预计6月25日考生可查询高考成绩。6月26日至6月27日,进行本科提前批A段军队院校集中填报志愿;6月28日至7月2日,进行本科提前批(除A段军队院校外)、本科批、对口本科批集中填报志愿;7月27日至7月30日,进行专科提前批、专科批、对口专科批集中填报志愿。录取工作将从7月上旬开始,至8月中旬结束。

所有考生高考志愿均实行网上填报。具体志愿填报时间如下:
志愿填报期间,每天0时—6时为系统维护时间,不能填报志愿。
填报志愿网站:https://gk.hebeea.edu.cn
考试成绩查询途径如下:
1.河北省教育考试院网站:http://www.hebeea.edu.cn
2.河北招生考试信息服务网:http://www.hebeeb.com
内蒙古
高考成绩查询时间:6月23日
公布考生成绩,公布各科类最低录取控制分数线。考生可通过“内蒙古招生考试信息网”(https://www.nm.zsks.cn/)查询本人成绩,也可使用手机编辑短信“gkcf考生号”发送至短信服务平台10628833获取高考成绩。
高考志愿填报安排:
6月26日
填报军事、公安、司法、中国消防救援学院、北京电子科技学院等本科提前和专科提前录取院校类别意向。
7月2日
考生第一次填报本科提前批A美术类、音乐类、编导类、其他艺术类、体育类志愿。
7月7日
考生第一次填报本科提前批A和专科提前批文理科、蒙授文理科志愿。
7月15日
考生第一次网上填报本科一批志愿。
7月25日
考生第一次网上填报本科二批志愿。
8月4日
考生第一次网上填报高职高专批志愿。
江西
17.考试成绩通知。考生可于6月23日(具体时点另行发布)通过“江西教育网”(jyt.jiangxi.gov.cn)、“江西省教育考试院网”(www.jxeea.cn)、“江教在线网” (www.know.edu.cn)、“江西省教育厅”微信公众号、“江教在线”微信公众号、“江教在线”APP查询本人分数。
18.成绩复核。考生可以申请成绩复核。复核仅限于查核答卷是否漏改、漏统;如有漏改、漏统,予以更正。对于答题评分宽严等问题,不属查核更正范围。复核过程中,答卷不与考生和家长见面。申请成绩复核的考生须到报考地的县(市、区)招考办办理申请手续,在规定时间内未申请复核的考生视为自动放弃。成绩复核工作时间另行通知。
19.严格按照教育部有关规定做好高考成绩发布工作。除教育部规定的特定事项外,只能将考生的高考成绩信息提供给考生本人及有关投档高校,不得向考生所在中学及其他任何单位和个人提供。严禁公布、宣传、炒作高考“状元”和升学率。
山东
01模拟志愿填报
山东省教育招生考试院将于6月15日—17日开放模拟志愿填报系统,各位考生可登录山东省教育招生考试院官网,熟悉填报程序,开展模拟演练。
02高考成绩公布
高考成绩将于6月27日前公布,考生可以通过山东省教育招生考试院官网、“山东教育发布”微信公众号等信息平台查询。
03@参加强基计划、综合评价的考生
参加强基计划、综合评价的考生,请关注高校网站,按照规定时间参加测试。军校、公安等有政审体检面试要求的招生信息,请关注山东省教育招生考试院官网。
04外语口试提醒
报考外语或有外语口试要求专业的考生须参加外语口试。外语口试工作由各市招生考试机构负责组织,口试内容与时间由各市自行确定。
05信息安全很重要
考生务必保管好个人信息,勿将个人身份证号、准考证号等交予他人。
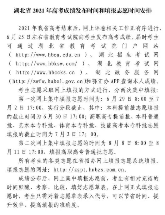
湖北

湖南


广西
6月23日可查询高考成绩
自治区招生考试院将于6月9日起组织高考评卷工作,预计6月23日公布录取最低控制分数线,并对考生开放高考成绩查询通道,届时考生可查询高考成绩,具体查询方式另行公布,请考生密切关注“广西招生考试院”网站(https://www.gxeea.cn,下同)、官方微信公众号“柳园清风”发布的信息,以便及时了解最新情况。
6月24日起可陆续填报志愿
今年高考招生计划正在编制审核中,《2021年高考指南——招生计划篇》一书预计在录取最低控制分数线确定前后向社会公布。
6月24日至7月2日,自治区招生考试院将开通志愿填报系统,届时考生可以陆续填报志愿。其中,本科提前批、高职高专提前批志愿填报时间:6月24日10:00至28日10:00;其他批次志愿填报时间:6月28日15:00至7月2日10:00。
部分批次将预留征集志愿时间,并根据录取时计划完成情况确定是否征集志愿。各批次征集志愿的填报时间将在“广西招生考试院”网站公布,请考生密切关注相关信息。
重庆
6月25日起,考生可登录重庆市教育考试院门户网或重庆招考信息网,凭考生号和高考报名时设置的密码查询高考成绩。此外,考生登录以上网站还可查询个人排位情况(一分段表)、各类别各批次最低录取控制分数线,录取期间还可查询本人录取结果及轨迹信息。需要成绩单的考生可凭准考证到报名区县(自治县)招生考试机构申请打印并加盖公章。
若考生对查询到的成绩有疑义,可于6月25日12:00—17:00 登录成绩查询网站申请成绩复核,申请时需提交申请理由(包括自我估分分值、平时成绩情况等)。6 月27日18:00 起,考生可登录成绩查询网站查询复核结果。
三、志愿填报
(一)填报时间。重庆市2021年普通高校考试招生志愿填报时间安排在:6月27日9:00至6月30日18:00。
(二)填报方式。志愿填报采用网上填报方式,考生凭本人考生号和高考报名时设置的密码登录重庆市教育考试院门户网或重庆招考信息网填报志愿。
陕西
6月24日查询高考成绩
按照安排,高考成绩及各批次录取最低控制分数线,将于6月24日公布。
普通高校招生各批次录取控制分数线公布后,考生可登录陕西省教育考试院门户网站(网址:https://www.sneea.cn)或陕西招生考试信息网(网址:https://www.sneac.com)查询本人成绩及各科选择题作答字符串、非选择题各题得分。
甘肃
于6月23日提请省招委会审定后公布今年高考成绩和各批次控制分数线。
考生可登录省教育考试院网站免费查询,网址:https://www.ganseea.cn。通过注册甘肃省普通高校招生志愿填报辅助咨询服务平台免费查询(6月9日上线运行);选择拨打移动 12580 信息服务中心、电信 168 声讯台、联通 1161148 查分热线进行查询。
今年,我省高考志愿填报分两次进行。第一次志愿填报时间为6月25日20时至27日20时;第二次志愿填报时间为8月5日20时至7日14时。高考录取工作将于7月5日开始,8月19日结束。
浙江

天津
--预计6月25日,公布高考及等级性考试成绩和各批次录取最低控制分数线。
--6月26日至30日,填报本科批次及以上院校志愿。
--7月29日至31日,填报高职(专科)批次院校志愿。
--7月上旬至8月上旬,实施各批次院校投档录取。
山西
2021年高考成绩6月24日公布。我省高考成绩、本科录取最低控制分数线(不含二C类)将于6月24日公布,考生志愿填报和录取工作也会立即展开,高考录取工作预计8月底结束。
江苏
目前,网上评卷工作已陆续启动,预计考生6月25日后可登录省教育考试院门户网打印成绩通知单。6月27-28日,我省将进行第一阶段志愿预填报,6月29日-7月2日,进行第一阶段志愿正式填报。录取工作将从7月上旬开始,至8月中旬结束。
海南
高考结束后,将很快进入评卷阶段。据介绍,届时将有700多名教师参加评卷,高考成绩预计在6月25日向考生公布。省考试局拟定于6月15日以视频会议的形式,对各市县招生办及高中学校的相关人员进行志愿填报专题培训。6月15-17日,将组织全省考生开展网上志愿填报模拟演练。7月2日将进行公安、司法类院校的面试工作。7月3日至4日将进行军队院校的面试和军检。
今年录取工作将从7月10日开始,预计到8月15日结束。
四川

宁夏
按照今年全区普通高校招生考试工作进程,预计6月23日公布各批次录取控制分数线和考生成绩,7月上旬开展招生录取工作。

来源:百年育才官微